Hazardous Solid Waste Incineration
Technology Introduction
Hazardous solid waste (HSW) incineration has the advantages, such as high harmless, good effect on reducing capacity, high resource utilization, low land occupancy, etc.,also could dispose the harmful microbes and virus completely. Thus, most of the harmful compounds are decomposed into simple substances (e.g. CO2 & H2O); and flammable substances are thoroughly oxidized to reach a steady state. The scope of hazardous waste incineration covers medical wastes, medicine wastes, pesticide wastes, pharmaceutical wastes, distillation wastes, mineral oil wastes, etc.
Our corporation has unique superiority on HSW incineration, for instance, technologies on hazardous and industrial waste treatment, abilities of design and construction on waste disposal, senior experience of operating and managing hazardous waste disposal site, and the investment platform for industrialization.
The main design technology shown as follows:
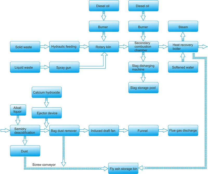
Main incineration equipment: Rotary kiln + secondary combustion chamber + heat recovery boiler + exhaust gas treatment equipment;
Exhaust gas purification: Quench tower + activated carbon adsorption + high-efficiency bag filter + de-sulfur tower.
Process Flow Chart
Advantages
Strong adaptability: both solid and liquid waste can be treated safely;
Stable operation: various form of feeding run continuously at the same time, equality feeding and running smoothly;
High automation: adopt DCS control system from the feeding.rolling kiln incineration to flue gas purifying, high reliability;
No wastewater discharging: adopt semidry deacidification process to avoid the wastewater discharge.
The fly ash produced by flue gas purification and the solid waste enter into the incinerator completely eliminate the fly ash of the secondary pollution;
It can significantly reduce the volume of hazardous waste, while the removal rate of toxic and harmful substances is ≥99.99%
The energy is recyclable to generate electricity and heating.
Application Case
One of the hazardous solid waste incineration projects in Zhejiang Province
Construction Time: 2011
Type of the waste: The synthetic leather solid water
Scale: 36t/d
Standard: Pollution Control Standards of Hazardous Solid Waste Incineration (GB18484-2001)
One of the hazardous solid waste incineration projects in Anhui Province
Construction Time: 2012
Type of the waste: The synthetic leather solid wate
Scale: 36t/d
Standard: Pollution Control Standards of Hazardous Solid Waste Incineration (GB18484-2001)
One of the hazardous solid water project in Fujian Province
Construction Time: 2012
Type of the waste: The synthetic leather solid wate
Scale: 36t/d
PStandard: Pollution Control Standards of Hazardous Solid Waste Incineration (GB18484-2001)
